0755-83697056
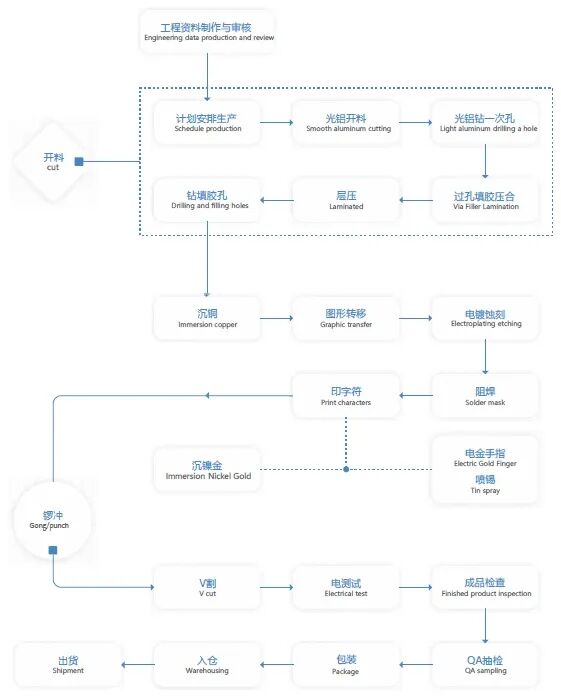
BUSINESS PROMOTION 深圳市铭四海电子科技有限公司 深圳市四川商会第八届监事单位 深圳市四川商会 监事 深圳市铭四海电子科技有限公司 董事长 公 司 简 介 深圳市铭四海电子科技有限公司是专业从事铝基板(单/双面),铜基板和PCB的产品开发,设计,生产和销售为一体的制造商。 公司拥有全流程的高端生产设备及检测设备,产品主要运用于大功率户外照明,舞台灯系列,UV光固化,植物照明,3D打印,汽车,安防,工控,驱动,仪表仪器和医疗等领域。公司先后通过,ISO9001,IATF16949,ROHS,UL/CUL(E495831)等认证,荣获国家高新企业,专精特新企业,所有这些都是为了更好的服务客户。 企业文化: 历程证书 发展历程: 荣誉证书: 公司实力 办公团队: 生产车间: 品质保证: 工艺流程: 制程能力: 公司业务 应用领域 : 金属基板主要领域 单/双面/多层FR_4主要领域 产品分类 : 产品介绍 : 单面铝基板 单面热电分离铜基板 单面双层热电分离铜基板 双面铜/铝基板 单面双层铝基板 绝缘灌孔填胶铝基板 联系方式 -END-